Ship2TW客戶們常常會問我們: 我想要寄送國際包裏費用多少錢? 時間要多久呢?
這裡就整理一些跨國物流方式跟大家分享,台灣寄美國哪一家運費比較便宜以及運送時的尺寸限制跟注意事項
1.怎麼跨國寄送包裹到美國呢?
在台灣能處理寄送的國際快遞的公司,官方就是中華郵政,其他如順豐(SF)、DHL、UPS、EMS、FedEx都是擁有豐富寄送經驗的跨國物流公司。每一家的收費計算方式和表單填寫格式都不一樣,下面先簡單以中華郵政來說明收費標準和運送時間。
郵局航空包裹費用:
0.5 KG~5.0 KG:NT$ 500~NT$ 1,500
5.5 KG~10.0 KG:NT$ 1,550~NT$ 2,500
10.5 KG~15.0 KG:NT$ 2,600~NT$ 3,500
15.5 KG~20.0 KG:NT$ 3,650~NT$ 4,500
20.5 KG~25.0 KG:NT$ 4,700~NT$ 5,500
25.5 KG~30.0 KG:NT$ 5,750~NT$ 6,700
下圖是ship2tw協助客戶運送的貨品

郵局基本以空運(航空 Air mail) 與船運(水陸 Surface)為主要運送方式,需要快速送達的話另有快捷EMS的選項。通常郵局國際包裹走航運費用較低,但最長可能要三個月以上時間,而且郵局寄美國的重量上限是30公斤(30000公克),最少要0.5公斤(500公克)起重。 關於郵局水路包裹台灣寄東西到美國的國際貨品費率說明請參考此篇
- 航空包裹運送時間約 10-14天
- 陸空聯運包裹運送時間約 21-22天
- 水陸包裹運送時間約 75-90天
2.國際寄東西到美國的資費怎麼運會最便宜呢?
不同的快遞都有不一樣的優惠,所以哪間最划算完全取決於,包裹的大小/內容物/重量以及想要收件的急迫程度
小量1-2箱包裹:
建議用空運寄送,國際快遞DHL、UPS或FedEx價格都偏高,7-11交貨便跟全家國際快捷都有小包裹運送服務,郵局因為是公營所以通常比較便宜是個小包裹的好的選擇。
舉例: 陳小姐要從台灣寄東西到紐約,1箱東西約10公斤左右,小七 7-11 或全家 Family也有寄送服務。
郵局要3500元,7-11交貨便要3800元,全家Family要3880元,所以最便宜的是郵局只是服務據點比便利商店少,當然如果您願意多等一些時間Ship2TW也有提供空運集運寄送,費用就會再低一些,如果單純用國際快遞很少有便宜,因為基本價格每間公司都會收取,且飛機的燃料比汽油還貴,所以真的要便宜小型包裹比較沒有太多選擇,但可以用時間換取金錢,多等幾日使用集運服務送到美國。
這裡補充說明,空運有分國際快遞跟國際空運,每間航空公司和快遞公司對於貨品都有提供不同的優惠,當然像郵局或是7-11這種超商,對於寄送的物件不論是大小還是內容物限制都比較多,以跟我們 Ship2TW 很長期跟fedex/dhl合作,所以有提供國際集運服務價格,讓您即使是小量包裹,也能輕鬆享受空運貨運的優惠折扣!
無論是移民搬家、留學生寄行李,還是代購國外商品,我們都能幫您省下一筆運費。不僅如此,我們還會全程協助追蹤您的貨品,確保運輸流程順暢報關無誤,減少意外收費的風險,Fedez國際集運郵包寄送服務還加上我們 Ship2TW 的報關協助,讓您國際運輸變得輕鬆又實惠!(想了解更多關於國際fedex空運如何寄件和快遞省錢方法更詳細內容請點此了解更多)
中量3-8箱包裹:
不重的話建議用空運寄送,東西比較重每箱超過10公斤建議用海運寄送最便宜,國際快遞DHL、UPS或FedEx如果是個人運貨價格都蠻高的,7-11交貨便跟全家國際快捷只有小量包裹運送服務,郵局也有水路運輸但因為是公營,所以通常沒辦法以量制價,所以最便宜的方式是委託國外運送代理運貨。
空運: 通常計費方式是重量乘以費率,但體積也是計算費用其中一個標準,所以實際重量跟材積中二擇一,取較重者為計費基礎,費率照現行標準。 詳細國際空運收費方式怎麼預估請參照此文說明
海運: 不同的國際物流公司都有不同的收費方式,以Ship2TW來說我們海運收費不限、重量、形狀、大小,也不限包裝材質及件數,計算價格單位是以「1 CBM 一立方公尺」體積計算費用,所以只要同體積我們加重不加價,台灣出口每CBM費用大約在台幣$10,000左右,當然如果您貨品沒有到這麼多,我們也提供集運出口到美國服務,價格相對就比空運低。詳細國際海運物流運送含報關收費方式請點此看說明
這裡大家可能對海運空運價差有其他疑問,詳細國際運輸船運價格真的比空運便宜嗎? 台灣寄送東西到美國最便宜的方式是甚麼呢? 美國到台灣是選擇海運還是空運比較好呢?請點此看更多分析
大量8箱以上包裹: 或是有家具類不規則品項
最划算的方式就是海運了,如上所說只要同體積Ship2TW加重不加價,所以完全不用煩惱每公斤會被加收多少錢的困擾,當然我們也有些客戶因為要出國比賽或是參加表演,所以即便是大型畫品也會提早幾周請我們空運集運寄到美國展場,或是有客戶因為剛搬家去美國,東西想要早點收到,我們也可以安排走快船少等1-2周的運送時間海運出口貨品,所以時間也是其中一個運送成本,如果不確定自己的行李適合甚麼樣的寄送方式,可以直接點下面連結聯絡我們,請我們幫您評估一下唷! 詳細跨國寄送東西時間要多久請點此看說明
點此聯絡我們了解您的貨從台灣運到美國最推薦的運送方式
接下來跟大家說明重量及尺寸限制等注意事項
1.各間國際物流重量及尺寸限制比較表
| Ship2TW | 郵局 | DHL | Fedex | UPS | 航空公司 | 便利商店 | |
| 重量 | 無限制 | 30公斤以下 | 單一貨件以重量70公斤以下 | 重量不可超過68公斤(150 磅) | 每件託運包裹重量上限為 70 公斤 | 最大的貨物重量為 50 (公斤) | 無說明 |
| 尺寸 | 無限制 | 長寬厚任何一邊不逾1.52公尺,長度加長度以外最大周圍合計不逾2.74公尺。 | 單邊尺寸為託運原則120公分以下 | 長度不可超出274厘米(108吋)且 長度及周長不可超出330厘米(130 吋) | 每件託運包裹長度上限為 270 公分。 各包裹最長的一邊 +[(2×寬度)+(2×高度)] 合計上限為419 公分。 | 空運最大的貨物尺寸為長寬高 180 x 80 x 75 (公分) | 材積長邊≦45公分;長+寬+高合計≦105公分 |
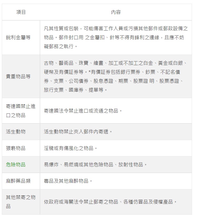
2.哪些是不能寄的東西?跨國包裹禁寄物品一覽表
禁止寄送之物品包含但不限:銳利金屬、貴重物品、寄達國禁止進口之物品、活生動物、猥褻物品、危險物品(易爆炸、易燃燒或其他危險物品、放射性物品。)、麻醉藥品類(毒品及其他麻醉物品)、其他禁寄之物品。

還有其他跨國寄送包裹問題嗎? 或是有想要代購國外產品運到台灣嗎?
歡迎參考國際空運寄送常見問題F.A.Q.
所有全球物流疑問都可以直接連絡我們喔!!
點此聯絡我們了解更多關於國際運送的費用相關問題

以下是 Fly2TW/Ship2TW 協助客戶們從美國寄送包裹到台灣的分享,有小件的行李也有大型的鋼琴,不論您是要運送行李家當還是要家具我們都能協助您,有興趣的朋友可以點下面的連結了解更多您想知道的項目喔!!
- 退休美術老師寄送收藏畫作到美國, 寄至美國兒子新居添藝術氛圍
- 如何從加州寄貨到台灣呢? 從美國寄包裹回要台灣多久呢? 私人行李包裹空運寄台灣快遞運費價格大解析!
- 先生工作外派,劉小姐把全家的行李家電裝成多個紙箱, 透過SHIP2TW從高雄搬運到美國印第安納波利斯, 緊急需要公司HR點頭
- 美國空運寄國際包裹回台灣怎麼運最便宜呢? 郵寄、快遞還是空運公司最划算? 協助留學生用最省錢的方式把家當從波士頓寄回台南
- 从台湾台北寄运包裹至美国波士顿,省时省心省力!
- 台灣搬家到美國印第安納波利斯-家具吉他跟收藏畫品的海運故事
- 如何快速完成跨國搬家?我的紐約到倫敦5天搬遷實戰空運寄送行李經驗!
- 台湾跨国海运整柜货品寄送到美国洛杉矶! 内陆货柜搬家移民攻略分享
- SHIP2TW協助徐小姐以最快速的方式空運寄送包裹從台灣台北到美國波士頓!經驗分享
- 紅海危機事件的影響下,來自高雄劉先生移民到紐約,依舊在我們 Ship2TW 領航20呎貨櫃搬運計劃成功落地
- 父母對子女的愛心包裹 台灣寄送到美國
- Ship2TW以精緻包裝順利將M小姐專業除濕鐵櫃從台北運送到美國矽谷
- 到美國Google公司工作!! Ship2TW協助客戶國際搬家–空運將行李用最快的方式從台灣寄送到北加州!
- 美國紐約寄宿家庭初體驗:國外生活結束後,FedEx空運結合當地物流讓我跨國搬家回台中更輕鬆!
- Ship2Tw協助金融界陳先生工作外派從台灣海運貨櫃,搬到美國北加州
- 美國寄東西到台灣多少錢呢? 超過20公斤怎麼寄? 怎麼運最便宜?
- 洛杉磯到台灣空運國際搬家心得 – 用FedEx直接寄回台北超順利!
- 從台灣北投跨國搬家寄送行李海運到美國-ship2tw上門打包裝箱服務流程分享
- 國際快遞可以寄現金嗎? 可以寄紙鈔嗎? 可以寄黃金等貴重物品嗎? 國際包裹限制及國外寄東西寄包裹到台灣及寄貨物到國外注意事項!
- 利用郵局以外的方式從台灣寄了超過100公斤的東西到美國,該如何開始?費用合理嗎?時間該如何掌握呢?
- SHIP2TW 協助客戶張小姐從臺灣搬家到舊金山灣區的全程指南
- 國際快遞和空運費用計算公式! 國際空運價格怎麼估算呢? 美國台灣快遞包裹空運費用計算
- 台北陳先生想給孩子快樂的童年,決定海運整櫃移民前往美國洛杉磯定居
- 將喇叭寄送到美國歡樂海上音樂會之旅:SHIP2TW的海運問答篇
- 跨國搬家-從台灣海運到美國
- SHIP2TW 如何用最快的方式將陳先生的貨物 用最快的方式 寄送到北加州
- 從美國南卡羅來納州將急貨空運寄送回台灣需要多久的時間呢? 跨國貨品如何包裝材能確保安全? 美國東岸的貨一定是從紐約國際機場出口最快嗎?
- 台灣寄東西到美國該用什麼方式呢?桌椅傢俱從台灣寄送到美國、30吋行李箱從台灣寄送到美國、出國遊學從台灣寄送生活物資到美國。
- 美國空運寄國際包裹回台灣經驗分享-洛杉磯用Fedex空運跨國搬家回新竹超划算!!!
- 台灣搬家寄行李到美國海運及空運價差? Ship2TW協助陳先生國際搬家寄送包裹到美國北卡
- 精美大型畫作完美呈現在地球的另一端,國際運送名畫從西雅圖寄送到台灣參加藝術展覽
- 美國紐約空運寄送樂器回台灣-鋼琴跨國運送流程是甚麼呢? 專業寄運三角鋼琴包含拆卸-搬運-打木箱及包鋁箔紙過程分享
- 台灣海運到美國洛杉磯生活,如何從台灣搬家去洛杉磯? 台灣寄包裹到美國多少?海運到美國要多久?
- 國際運輸船運價格真的比空運便宜嗎? 台灣寄送東西到美國最便宜的方式是甚麼呢? 美國到台灣是選擇海運還是空運比較好呢?
- 美國11月的黑五節Black Friday又要到了!! 跨境網購直寄台灣, 運動用品或烤爐甚至電動腳踏車要如何跨國運送回到台灣呢? Ship2TW國際代運服務流程說明!!
- 台灣寄東西到美國的國際水陸包裹怎麼運最便宜呢? 台灣到美國郵局及國際搬家公司海運費說明!
- 跨境電商網購『國際代運服務』V.S.『網站訂購直寄服務』怎麼寄送才划算呢? Ship2TW推薦您省運費方式!
